
尊敬的用人单位:
为贯彻落实党中央、国务院关于高校毕业生就业工作的决策部署,搭建用人单位与我院毕业生双向选择的优质平台。我院拟定于 2025年12月23日举办专场招聘会诚挚邀请您莅临!



活动时间
2025年12月23日(周二)14:30-17:30
活动地点
广东财经大学广州校区
主办单位
广东财经大学统计与数据科学学院
参会人员
统计与数据科学学院2026届毕业生
学校经管法等相关专业毕业生



统计与数据科学学院组建于2025年6月,前身可追溯至1987年,拥有应用经济学一级学科博士点下设的经济统计学博士方向,以及统计学、数学两个一级学科硕士学位授予点。学院坚持“加强基础、强化实践、突出能力、注重融合”的培养理念,毕业生数理基础扎实,实践能力强,深受名企青睐。
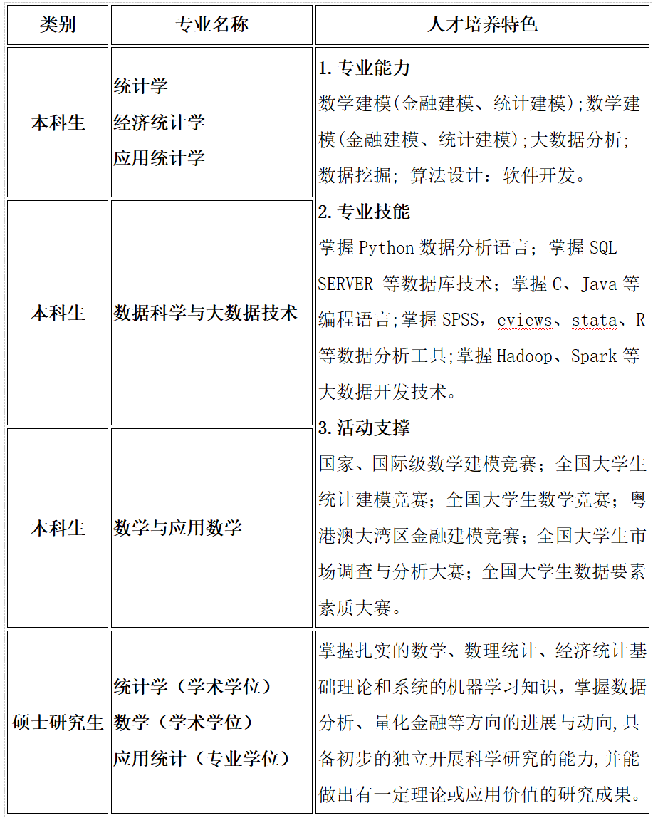
本届毕业生专业如下




有意愿报名的用人单位,请于12月15日前点击下方链接填写相关报名信息,以便我们可以为您安排展位及宣传工作。报名链接:【腾讯文档】https://docs.qq.com/sheet/DZmF4V2xna0xBRHFr

报名截止时间: 2025年12月15日



审核反馈:
学院将在报名截止后对报名企业进行资质与岗位匹配度审核,审核结果及参会指引将通过短信或电话形式通知联系人。
物资准备:
招聘会不收取任何展位费。用人单位可自行携带易拉宝(建议1-2个)、宣传单页等招聘宣传物资到场参会。
后续服务:
活动结束后,请各用人单位妥善保管学生简历。如需面试场地支持,请现场联系工作人员协调。



如有任何疑问
欢迎联系学院就业工作组:
联系人: 杨老师 / 冯老师
联系电话: 020-84095253
学院地址: 广州市海珠区仑头路21号广东财经大学立德楼5楼502
我们真诚邀请贵单位前来参会
期待与您在广财校园相聚!
排版:江福、简镇邦
初审:江 福
复审:彭文霞
终审:林守忠







